
常見問題
諮詢前請參考我們的常見問題,以節省您的時間及精力。
Q1:車禍處理要留意的時效問題?
刑事過失傷害:要在事發六個月內提出
民事損害求償:要在事發2年內提出

Q2:車禍路權責任歸屬如何判斷?
常見無號誌路口情形:

1.支線道VS幹線道:由於支線道需禮讓幹線道先行,發生事故通常支線道要負擔70%責任,幹線道要負擔30%

2.少線道VS多線道: 由於少線道需禮讓多線道先行,發生事故通常少線道要負擔70%責任,多線道要負擔30%

3.轉彎車VS直行車: 由於轉彎車需禮讓直行車先行,發生事故通常轉彎車要負擔70%責任,直行車要負擔30%

4.左方車VS右方車: 由於左方車需禮讓右方車先行,發生事故通常左方車要負擔70%責任,右方車要負擔30%
※以上只是常態性路權判斷,實際肇事責任仍需個案分析
Q3:車禍路權責任歸屬是依據那些資料?

- 警方初步分析研判表
(事故後30天得申請) - 車輛行車事故鑑定
(事故後6個月內申請,費用3000元) - 覆議
(收到鑑定報告後提出,費用2000元) - 學術單位鑑定
(需由法院囑託,費用10000-30000元不等)
Q4:車被對方撞壞了,是否要等對方保險公司同意才可以修車?
無論是要用自己車體險理賠或是對方責任險賠付,建議應:
- 送修前先通知保險公司
- 請車廠協助拍照受損部位及更換零件
- 開立維修估價單
Q5:汽機車強制險能賠什麼?

主要分為三項內容:
- 傷害醫療費用:列舉式限額給付,非實支實付,共新台幣20萬
- 失能給付:共分15等級,從第15級5萬,最高至第1級200萬
- 死亡給付:200萬元
※由此可知,強制險是不賠車輛維修費、工作損失及精神撫慰金的
Q6:汽機車強制險傷害醫療賠那些內容?

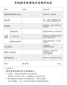
Q7:車禍有通常有哪些求償項目?

主要分為三項內容:
- 醫療費用:住院費、手術費、掛號費、部分負擔等
- 生活上額外增加必要的支出費用:看護費、醫療輔具、回診交通費
- 工作損失(停薪、停業):需要有診斷書、薪資證明等
- 精神撫慰金:指精神或身體上所受的痛苦程度,難以量化或公式計算(僅能依個案情況評估)。
- 車輛維修費用或其他財物損壞:需有維修估價單或購賣憑證
※請參考以下: 車禍賠償請求金額明細表

Q8:解決車禍糾紛那些途徑跟方法?

主要分為三項內容:
- 私下和解:
針對小額賠償或雙方沒爭議案件適用,建議在警局或是保險公司等公眾場所 - 調解:
透過鄉鎮市調解委員會或法院調解庭進行調解,具有法律強制效力,萬一對方不履行內容,可以聲請強制執行 - 民事訴訟:
由法院進行審理判決
Q9:汽機車保險哪些是重要應優先規劃?




免費諮詢